中央生态环境保护督察组交办承德市第十四批群众信访举报案件办理情况
2025-12-1116时23分 浏览次数:

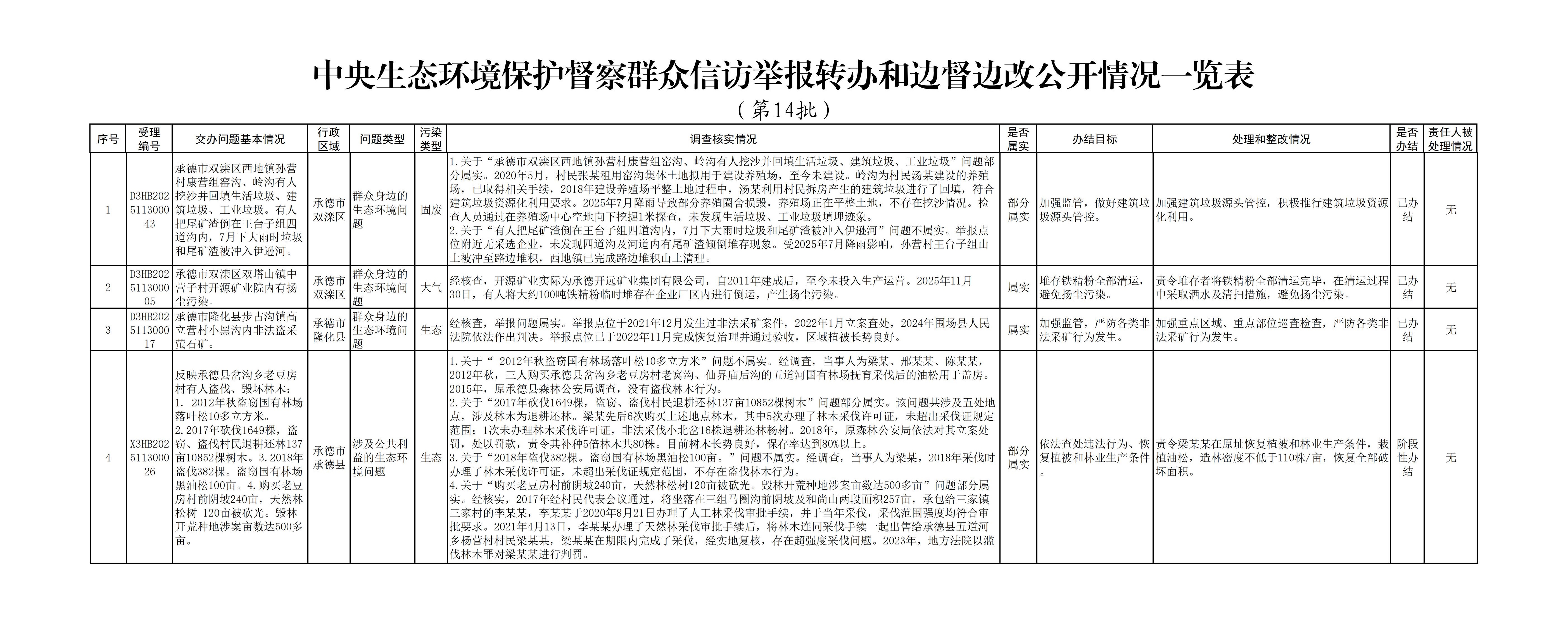
按照中央第三生态环境保护督察组工作要求,12月11日,我市已完成对交办的第十四批4件群众信访举报案件的调查处理,其中已办结3件,阶段性办结1件。

相关信访举报案件将持续按照中央生态环境保护督察边督边改工作要求,推进查处整改工作。

附件:中央生态环境保护督察群众信访举报转办和边督边改公开情况一览表(第14批)  


扫一扫在手机打开当前页

分享到微信X

用微信“扫一扫”,点击右上角分享按钮,
即可将网页分享给您的微信好友或朋友圈。